Maschinenring Shop

  • Foren-Übersicht
  • Galerie
  • Chat
    Erweiterte Suche
  • Ändere Schriftgröße
  • Druckansicht
  • FAQ •
  • Datenschutzerklärung •
  • Nutzungsbedingungen • Registrieren • Login
Auto-Login

Aktuelle Zeit: So Feb 15, 2026 5:49

Entwicklung einer Baumpflanzmaschine

Hier ist nun auch ein Platz für Diskussionen rund ums Holz.

Moderator: Falke

Antwort erstellen
38 Beiträge • Seite 2 von 3 • 1, 2, 3
  • Mit Zitat antworten

Re: Entwicklung einer Baumpflanzmaschine

Beitragvon giko0001 » Mi Apr 08, 2020 18:49

T5060 die Maschine sollte vielfältig sein. Der Arbeiter an der Maschine wird in meinem Fall die Bäume selbst ablegen. Von daher spielen deine gefragten Sachen keine große Rolle,die Ablagetiefe jedoch schon. Diese Anforderungsliste ist ja vorläufig und wird nach und nach vervollständig. Wollte eigentlich fragen, ob alle genannten Punkte soweit sinnvoll und verständlich sind, oder ob Verbesserungspotential an manchen Stellen besteht.
giko0001
 
Beiträge: 12
Registriert: Mi Apr 08, 2020 6:49
Nach oben

  • Mit Zitat antworten

Re: Entwicklung einer Baumpflanzmaschine

Beitragvon Falke » Mi Apr 08, 2020 19:12

Wenn da ein Mensch die Baumpflanzen in die Erde ablegen soll ist das keine Baumpflanzmaschine, sondern ein Baumpflanzgerät, wie ein Gerät zum Legen von Kartoffelknollen.

Zu deiner Liste:
"Pflanzvorgang unter 5 Minuten" pro Pflanze? :shock: 5 Sekunden wären vertretbar.

Soll da einreihig gesetzt werden? Bei den heutigen Traktorbreiten um die 250 cm wäre auch zweireihig möglich und sinnvoll.

Soll die Maschine, äh das Gerät auch auf Kahlschlagflächen eingesetzt werden? Ohne Vorbehandlung des Bodens wie Ausbaggern der Wurzelstöcke und Fräsen?

Ein "Arbeitsbereich von 2 - 10 km/h" ist noch kein wirklicher Kriechgang. Das ist eher der Bereich von 0,2 - 1 km/h (bei Nenndrehzahl des Motors).

Bei "Herstellungskosten < 10.000 €" kann das nur so was wie ein Kartoffellegegrät werden ... :|

Wenn das Gerät für "Entwicklungs- und Schwellenländer" gedacht ist, wäre es besser für das Geld 100 Arbeiter mit Pflanzhauen auszurüsten. Die sind in Summe wsch. schneller. Und der Lohn bleibt im Land.

Adi
Benutzeravatar
Falke
Moderator
 
Beiträge: 26009
Registriert: Mo Dez 15, 2008 20:15
Wohnort: SüdOst-Kärnten, AUSTRIA
  • Website
Nach oben

  • Mit Zitat antworten

Re: Entwicklung einer Baumpflanzmaschine

Beitragvon giko0001 » Mi Apr 08, 2020 20:03

Hallo Adi,
genau so eine konstruktive Kritik brauche ich. Ich war gerade am Telefon mit einem Konstrukteur, zusammen haben wir uns überlegt, wie die Maschine anhand der entworfenen Anforderungsliste später konstruuiert wird.

Also ich werde quasi 3-Reihige Erdbohrer einsetzen. Das angehängte Modell werde ich halt verbessern.
Eine Haltevorrichtung für die Bäume macht Sinn, sonst ist es ein Gerät wie du eben geschrieben hast :)

Pflanzvorgang unter einer halben Minuter ist plausibler. Ich hatte die 5 Minuten geschrieben, um den Punkt später nicht zu vergessen

Zu den Herstellungskosten: Da ich nun sau viel Hydraulik drin haben werde, liegen die Kosten nun quasi bei 15.000€. Achtung, meine Maschine wird mit einem Traktor geschleppt, und der Preis für den Traktor ist in dieser Summe nicht enthalten. Macht es nun mehr Sinn?

Den Kriechgang brauche ich nun nicht mehr. Ich muss nur geringe Geschwindigkeiten erzielen können, um einen konstanten Abstand zwischen den Pflanzen noch zu halten.

Mein einziges Problem liegt in den Schritten 3 und 4. Im Schritt 3 muss ich die Pflanze/den Baum wieder mit Erde abdecken. Wie soll ich das machen? Das gleiche gilt für das leichte Anpressen, damit die Pflanzen stabil bleiben. Nochmal ich will das Modell auf dem Bild verbessern
giko0001
 
Beiträge: 12
Registriert: Mi Apr 08, 2020 6:49
Nach oben

  • Mit Zitat antworten

Re: Entwicklung einer Baumpflanzmaschine

Beitragvon MF-133 » Mi Apr 08, 2020 23:40

Hallo,
eine Hausarbeit beginnt mit der Einleitung, in der man reinschreibt, welchen Teilbereich des Problems man bearbeiten wird, nämlich eine Baumpflanzmaschine für Baumschulen oder Energieholzplantagen oder vielleicht auch zur Anlage von Hecken gegen Winderosion in Steppengebieten und nicht für den Forst.

Eine Baumpflanzmaschine im " richtigen" Forst ist Blödsinn. Wenn sie leistungsfähig sein soll, muss sie schwer sein, damit erschafft sie den leibhaftigen Teufel im Wald: Die Bodenverdichtung in den Tiefenschichten.

Wenn den Bodendruck verteilt werden soll , wird die Maschine breit und die Baumreihen sind sinnlos weit auseinander.
Schlussendlich bräuchte eine Baumpflanzmaschine komplett ausgeräumte Stücke ohne Strauchschicht und Totholz. Damit würde man die Habitate von Insekten, Ameisen und allen möglichen Bodenbewohnern zerstören, die tatsächlich für die Neubegründung eines Waldes extrem wichtig sind. Selbst wenn man den ökologischen Aspekt ausblendet, wäre die Vorbereitung des Pflanzgrundes so aufwendig, dass der Erlös des Holzverkaufes nicht reicht. Wer kauft sich so eine Maschine?
Diese Gedanken stehen in der Einleitung der Hausarbeit.
Und dann würd ich mal "Vielfachgerät" oder "Vielfachgerät Hackfrucht " googlen und das dort Gezeigte verbessern.
MFG
MF-133
 
Beiträge: 2676
Registriert: Mi Nov 09, 2005 22:31
Nach oben

  • Mit Zitat antworten

Re: Entwicklung einer Baumpflanzmaschine

Beitragvon giko0001 » Fr Apr 10, 2020 21:43

Hallo,
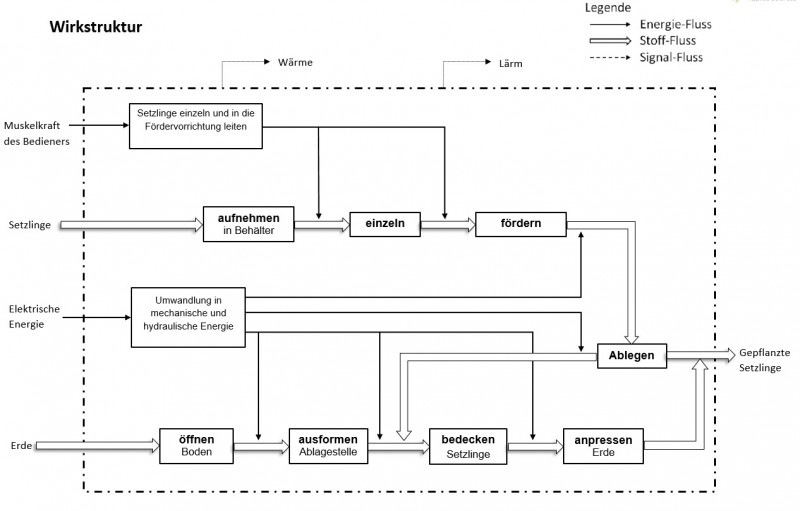
vielen Dank für die Antworten. Ich habe meine Anforderungsliste sowie schwarzen Katen und Funktionsstruktur entworfen.
Es bleibt nur nur die Suche nach prinzipiellen Lösungen sowie das Anfertigen einer Baugruppenzeichnung.
Angehängt wird die Funktionsstruktur meiner Maschine.

MfG
Gilles
Dateianhänge
Funktionsstruktur.jpeg
giko0001
 
Beiträge: 12
Registriert: Mi Apr 08, 2020 6:49
Nach oben

  • Mit Zitat antworten

Re: Entwicklung einer Baumpflanzmaschine

Beitragvon haro » Sa Apr 11, 2020 7:06

giko0001 hat geschrieben:Hallo,
vielen Dank für die Antworten. Ich habe meine Anforderungsliste sowie schwarzen Katen und Funktionsstruktur entworfen.
Es bleibt nur nur die Suche nach prinzipiellen Lösungen sowie das Anfertigen einer Baugruppenzeichnung.
Angehängt wird die Funktionsstruktur meiner Maschine.

MfG
Gilles


Hallo Gilles,

zum eigentlichen Thema "Baumpflanzmaschine" kann ich dir leider überhaupt nicht helfen. Ich möchte dir aber ein paar Tipps zur Methode geben.

Versuche in deiner Wirkstruktur sprachlich präziser zu sein. Ich denke, die in diesem Schritt investierte Zeit hilft dir später, die einzelnen Elemente zielgerichteter auszuarbeiten.

- "Muskelkraft des Bedieners": Der Bediener muss sicherlich die Setzlinge in die Maschine einlegen. Dafür braucht man eher Geschick als Kraft. Auf die Schnelle fällt mir leider auch kein guter Begriff ein. Ich melde mich, wenn ich was treffendes habe.
- "Setzlinge": Hier solltest du hinschreiben, von was du ausgehst. "Wurzelnackte Setzlinge" oder "Setzlinge im Pflanztopf" oder..?
- "Elektrische Energie": Deine Pflanzmaschine wird im Wald keinen Stromanschluss haben. Du wirst irgend eine Maschine brauchen/voraussetzen, die mit Diesel/Benzin betrieben wird. Du hast dann entweder "chemische Energie" (als Diesel/Benzin) oder "mechanische Energie" (z. B. weil sich eine Zapfwelle dreht)
- "Erde" würde ich in "Boden" umbenennen. Hier solltest du auch noch etwas präziser sein. Also "vorbereiteter Boden". Du müsstest beschreiben, von welchem Boden du ausgehst.
- "Setzlinge einzeln und in die Fördervorrichtung leiten": Der Bediener wird "Setzlinge vereinzeln" und in die "Fördervorrichtung einlegen"? Verwende hier einheitlich ein Verb, das genau beschreibt, was der Bediener an der Maschine macht.
- "Setzlinge" "Aufnehmen in Behälter" "einzeln" "fördern": Auch hier solltest zu sehr präzise beschreiben, was mit den Setzlingen in der Maschine passiert. Vielleicht so etwas "werden aufgenommen" "werden vereinzelt" (wenn das nicht schon der Bediener macht?) "werden befördert". Für jedes dieser "Kästchen" musst du im weiteren Verlauf deiner Arbeit etwas sinnvolles konstruieren. Also überlege dir hier gut, was du mit den Setzlingen in der Maschine machen willst bzw. musst.
- Die unteren Kästen zum Boden erscheinen mir auf den ersten Blick schlüssig zu sein.

Der Stoff-Fluss erscheint mir in Ordnung zu sein. Ich weiß nicht, ob der Energie-Fluss so gezeichnet wird. Ich persönlich hätte die Energiepfeile zu den Kästenchen geführt und nicht auf den Stoff-Fluss.

Schade, dass der "Signal-Fluss" komplett fehlt. Es wäre sicherlich interessant zu sehen, an welcher Stelle du Messgeräte oder Sensoren vorsehen möchtest. Sinnvoll wäre z.B. ob die Aufnahme für einen Setzling überhaupt gefüllt ist. Wenn nicht, braucht man ja den Boden nicht zu öffnen.

Vielleicht kannst du mit meinen Anmerkungen etwas anfangen. Ich wünsche dir viel Erfolg mit deiner Arbeit.
Harald
haro
 
Beiträge: 26
Registriert: Mi Mai 16, 2018 8:59
Wohnort: Mittelfranken
Nach oben

  • Mit Zitat antworten

Re: Entwicklung einer Baumpflanzmaschine

Beitragvon yogibaer » Sa Apr 11, 2020 7:21

Warum soviel Zeit in ein so kompliziertes High-Tech-Gerät investieren wenn ein halbwegs firmer Dorfschmied so eine Maschine in 1 Woche sich ausdenken und zusammenbauen kann.
Gruß Yogi
https://commons.wikimedia.org/wiki/File:Bundesarchiv_Bild_183-1987-0610-009,_Sangeshausen,_Aufforstung.jpg
yogibaer
 
Beiträge: 4355
Registriert: Mo Mär 24, 2008 12:03
Wohnort: Anhalt
Nach oben

  • Mit Zitat antworten

Re: Entwicklung einer Baumpflanzmaschine

Beitragvon haro » Sa Apr 11, 2020 8:36

yogibaer hat geschrieben:Warum soviel Zeit in ein so kompliziertes High-Tech-Gerät investieren wenn ein halbwegs firmer Dorfschmied so eine Maschine in 1 Woche sich ausdenken und zusammenbauen kann.
Gruß Yogi
https://commons.wikimedia.org/wiki/File:Bundesarchiv_Bild_183-1987-0610-009,_Sangeshausen,_Aufforstung.jpg


Hallo Yogi,
im Prinzip hast du ja recht. Hier geht es aber nicht darum, diese Maschine tatsächlich zu bauen, sondern darum Konstruktionsmethodiken zu erlernen. Ich habe vor 35 Jahren Feinwerktechnik studiert und musste eine "Mechanische Zeitschaltuhr" konstruieren. Die gab es damals schon massenweise in allen Varianten - mechanisch / elektrisch. Trotz unseres Widerstands beharrte der Professor damals auf dem Thema. Die genialen Erfinder vom Typ "Daniel Düsentrieb" brauchen die systematischen Methoden natürlich nicht. Die machen ihre Erfindung einfach so.
Andererseits bin ich immer wieder erstaunt, was für tolle Innovationen entstehen, wenn man einmal versucht eine schon vorhandene Lösung neu zu erfinden, und wenn nur Teillösungen verbessert werden.
Gruß
Harald
haro
 
Beiträge: 26
Registriert: Mi Mai 16, 2018 8:59
Wohnort: Mittelfranken
Nach oben

  • Mit Zitat antworten

Re: Entwicklung einer Baumpflanzmaschine

Beitragvon giko0001 » Sa Apr 11, 2020 9:57

Hallo Harald,
vielen lieben Dank für deine Anmerkungen. Viele halten meine Hausarbeit für sinnlos, aber genau geht es um eine konzeptionnelle Entwicklung der Maschine. Wer sowas noch nie machen musste, kann mein Problem nur schwer verstehen. Jeder kann konstruieren, aber methodisches Konstruieren ist immer die Königsklasse.
Die einzelnen Schritte der Konstruktionsmethodik sollten dabei erlernt werden, u.a. die Markt- und Patentrecherche, die Anforderungsliste, die Funktionsstruktur (inkl. schwarzer Kasten, Baumstruktur sowie Wirkstruktur), die Suche nach prinzipiellen Lösungen für die einzelnen Kästchen der Wirkstruktur und im Anschluss das Konstruieren einer Baugruppe.

Zu deinen Anmerkungen:
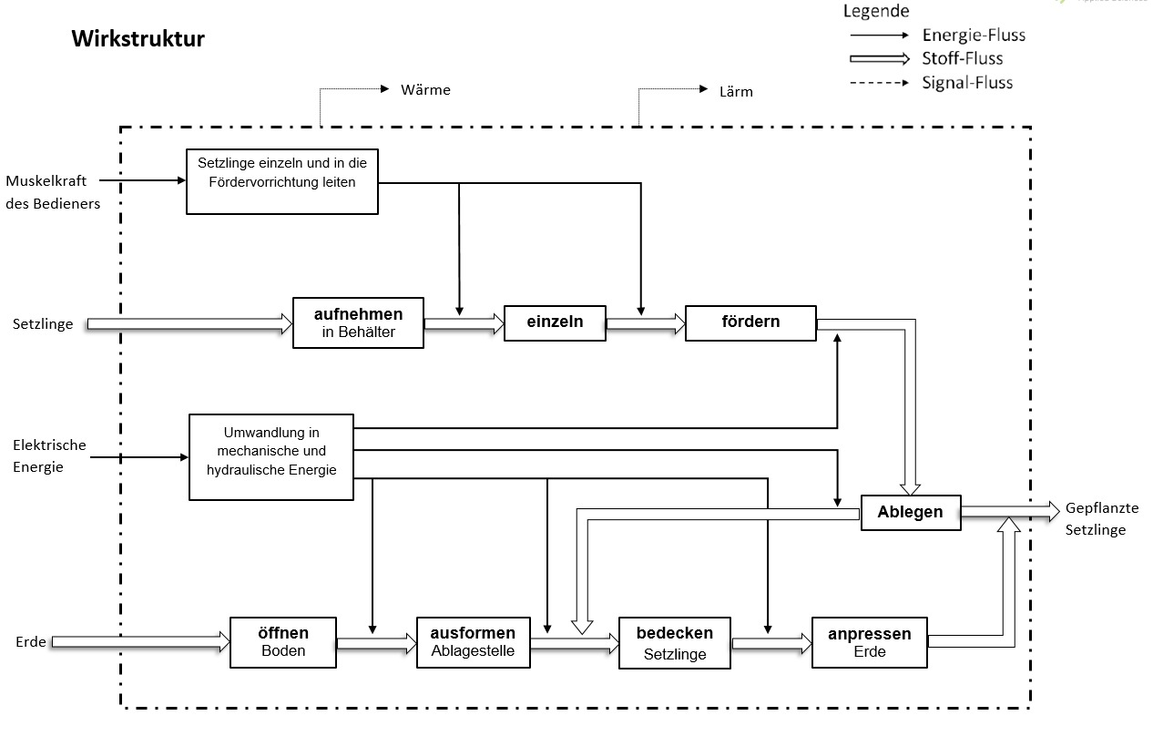
1) Die Maschine soll in Entwicklungs- und Schwellenländern eingesetzt werden, daher wäre der Einsatz von Sensoren leider zu teuer. Das kann ich mir sparen. Ich habe meine Anforderungsliste in einer meiner vorheringen Antworten hochgeladen. Die könntest du dir auch mal kurz anschauen. Ein Kompromiss zwischen Nachhaltigkeit und Wirtschaftlichkeit sollte gefunden werden.
2) Der Mensch muss die Setzlinge in Behälter aufnehmen und diese in die zu konstruirende Fördervorrichtung einlegen. Der Bediener spielt also eine Rolle nur bei den Kästchen "aufnehmen in Behälter" sowie "vereinzeln". Also die Maschine übernimmt die Arbeit erst beim Fördern. Soweit klar, was ich hier vorhabe?
3) Bezüglich des Energie-Flusses, da hast du vollkommen recht. Ich habe es nun überbearbeitet. Ich lade die neue Version zusammen mit dieser Antwort hoch.
4) Der Boden: Die Maschine setzt voraus, dass der Boden unvorbereitet ist. Wir können dabei auf Sand, Hügel, usw. stoßen. Deswegen kann ich zum Zustand des Bodens leider nicht viel sagen.
5) Ich werde mich demnächst um die Art der zu pflanzenden Setzlinge kümmern. Momentan kenne ich die unterschiedlichen Arten nicht, zumindest vom Namen nicht.

Die Wirkstruktur ist eine detaillierte Version meines schwarzen Kastens. Deswegen lade ich beide gleich hochgeladen. Dann kann ich von deinen Tipps/Anmerkungen besser profitieren.

PS. Sorry, falls Rechtschreibfehler im Text auftreten. Ich bin seit nur 4 Jahren hier in Deutschland und bemühe mich, fehlerfrei zu schreiben. Kann aber immer vorkommen.

Vielen Dank nochmal
Liebe Grüße
Gilles
Dateianhänge
schwarzer Kasten.jpeg
Wirkstruktur_neu.PNG
giko0001
 
Beiträge: 12
Registriert: Mi Apr 08, 2020 6:49
Nach oben

  • Mit Zitat antworten

Re: Entwicklung einer Baumpflanzmaschine

Beitragvon GeDe » Sa Apr 11, 2020 11:00

"Erfinder" heißen Otto,Diesel,Röntgen,Nobel,Edison,...
GeDe
 
Beiträge: 2353
Registriert: Mo Dez 23, 2013 20:16
Wohnort: Gäu/Nordschwarzwald
Nach oben

  • Mit Zitat antworten

Re: Entwicklung einer Baumpflanzmaschine

Beitragvon giko0001 » Sa Apr 11, 2020 11:28

GeDe hat geschrieben:"Erfinder" heißen Otto,Diesel,Röntgen,Nobel,Edison,...


Wovon reden wir gerade?
giko0001
 
Beiträge: 12
Registriert: Mi Apr 08, 2020 6:49
Nach oben

  • Mit Zitat antworten

Re: Entwicklung einer Baumpflanzmaschine

Beitragvon T5060 » Sa Apr 11, 2020 12:22

giko0001 hat geschrieben:
GeDe hat geschrieben:"Erfinder" heißen Otto,Diesel,Röntgen,Nobel,Edison,...


Wovon reden wir gerade?


Man nehme einen Haufen Schrott, einen alten 3-scharpflug, einen Winkelschleifer und ein Schweißgerät.
Dann legt man los. So hat das der Hermann Painter auch gemacht.
[ :klee: Ein Botaniker ist sowas wie ein Cowboy, der auf einem Pony reitet :-) :klee: ]
[ :klee: Man muss nicht den Rechtsradikalismus bekämpfen, sondern die Blödheit von CDU, Grünen, SPD und FDP :klee: ]
[ :klee: Werte schätzen :klee: ]
Benutzeravatar
T5060
 
Beiträge: 35539
Registriert: Sa Jan 10, 2015 7:46
Wohnort: Bayern - BW
Nach oben

  • Mit Zitat antworten

Re: Entwicklung einer Baumpflanzmaschine

Beitragvon haro » Sa Apr 11, 2020 12:29

giko0001 hat geschrieben:Die Wirkstruktur ist eine detaillierte Version meines schwarzen Kastens. Deswegen lade ich beide gleich hochgeladen. Dann kann ich von deinen Tipps/Anmerkungen besser profitieren.

PS. Sorry, falls Rechtschreibfehler im Text auftreten. Ich bin seit nur 4 Jahren hier in Deutschland und bemühe mich, fehlerfrei zu schreiben. Kann aber immer vorkommen.


Hallo Gilles,

ich habe die aktuellen Versionen vom schwarzen Kasten und der Wirkstruktur verglichen. Du solltest darauf achten, konsistent im schwarzen Kasten und der Wirkstruktur bei den Ein- und Ausgangsgröße zu sein. Da du deine Maschine an einen Traktor anschließen willst, führst du nur "Mech. und kinetische Energie" zu - wie im schwarzen Kasten beschrieben (aber keine "Chemische Energie"). "Chemische Energie" würdest du zuführen, wenn deine Maschine einen Motor hätte und du den betanken müsstest.

In der Wirkstruktur fehlen die "Hindernisse". Im schwarzen Kasten "Erde" durch "Boden" ersetzen.

Im schwarzen Kasten hast jeweils "Signal" als Eingang und Ausgang. Ist das noch ein Platzhalter? Mir würde momentan kein nützliches "Signal" einfallen, das die Maschine ausgeben könnte. Hast du an was spezielles gedacht? Wenn nicht, dann diese Pfeile entfernen.

Dafür, dass du erst seit 4 Jahren in Deutschland bist, ist dein Deutsch verdammt gut. Wegen der fehlenden Fachbegriffe hast du schon ein paar Links bekommen. Da kannst du dir Fachbegriffe gut aneignen. Auch habe ich ein paar wertvolle Kommentare gelesen, die dich bei deiner Arbeit auf die richtige Spur setzen können.

Meiner Einschätzung nach, bist du mit deinem gesammelten Material so weit, dass es nun "nur" noch um Methode und Vorgehensweise geht. Ich befürchte fast, dabei wird dir hier keiner richtig helfen können (mich eingeschlossen). Anmerkungen, die dich bei deiner Arbeit nicht weiterbringen, solltest du ignorieren.

Gruß
Harald
haro
 
Beiträge: 26
Registriert: Mi Mai 16, 2018 8:59
Wohnort: Mittelfranken
Nach oben

  • Mit Zitat antworten

Re: Entwicklung einer Baumpflanzmaschine

Beitragvon yogibaer » Sa Apr 11, 2020 13:33

In der Regel werden Forstpflanzen wurzelnackt verpflanzt. Was muss nun eine solche Pflanzmaschine können?
a) Ein Scheibensech schneidet den Boden auf,
b) ein dahinter angebrachtes V-förmiges Pflugschar erweitert den Schnitt und
c) 2 Andrückwalzen verschliessen die Furche und dienen als Tiefenbegrenzer.
Das alles und noch Sitz-(e) für den/die Arbeiter sowie ein Regal für Pflanzenbehälter auf/in einen vertikal beweglichen,
entsprechenden Rahmen gebaut und das Gerät kann an den Traktor angebaut werden.
Alternativ können statt dem V-förmigen Pflugschar auch 2 Scheibenschare verwendet werden.
Hindernisse die das Scheibensech nicht durchschneiden kann werden bei vertikal beweglichen Gerät überfahren. Zur Not genügt da eine ganz profane Kette.

Der Arbeiter entnimmt aus einen Behälter die Pflanze, hält sie kurz vor den Andrückwalzen in die Furche, die Pflanze wird angedrückt und weiter gehts zur nächsten.
So einfach geht das.
Gruß Yogi
yogibaer
 
Beiträge: 4355
Registriert: Mo Mär 24, 2008 12:03
Wohnort: Anhalt
Nach oben

  • Mit Zitat antworten

Re: Entwicklung einer Baumpflanzmaschine

Beitragvon T5060 » Sa Apr 11, 2020 14:02

Deshalb ja meine Frage Baumschulbeet oder Forst ?

Im Forst hast genug Hindernisse, so dass die Zugkraft, Führung und die Bodenbearbeitungswerkzeuge entsprechend stabil auszulegen sind,
ebenso die Sitze der Leute auf der Maschine. Im Forst sollte die Maschine auch mit Seilzug funktionieren.

Dann darfst ja den Boden entlang des Spaltbereichs weder verschmieren noch verdichten.
Letzteres unterscheidet ja die Landwirtschaft vom Erdbau. Du brauchst bei Aufspalten also eine leicht oszillerende Bewegung.
Die Wurzel soll ja anwachsen und nicht absaufen und verfaulen.

Ich hab die Konstruktion vollständig im Kopf
[ :klee: Ein Botaniker ist sowas wie ein Cowboy, der auf einem Pony reitet :-) :klee: ]
[ :klee: Man muss nicht den Rechtsradikalismus bekämpfen, sondern die Blödheit von CDU, Grünen, SPD und FDP :klee: ]
[ :klee: Werte schätzen :klee: ]
Benutzeravatar
T5060
 
Beiträge: 35539
Registriert: Sa Jan 10, 2015 7:46
Wohnort: Bayern - BW
Nach oben

VorherigeNächste

Antwort erstellen
38 Beiträge • Seite 2 von 3 • 1, 2, 3

Zurück zu Forstwirtschaft

Wer ist online?

Mitglieder: baer-thomas, Bing [Bot], Google [Bot], Google Adsense [Bot], Majestic-12 [Bot]

  • Foren-Übersicht
  • Das Team • Impressum • Alle Cookies des Boards löschen • Alle Zeiten sind UTC + 1 Stunde
Powered by phpBB® Forum Software © phpBB Forum Group • Deutsche Übersetzung durch phpBB.de
phpBB SEO Design created by stylerbb.net & kodeki